欢迎您访问自贡市中医医院!今天是:
2021年4月20日 星期二
卧龙湖医院
|
马冲口医院
|
汇东分院
|
站点地图
|
三级甲等中医医院
全国中医住院医师和全科医师规范化培训基地
四川省首批中医医疗区域中心
成都中医药大学附属自贡医院
自贡市中西医结合研究院
24小时急诊热线:
全部
新闻
图片
视频
网站首页
医院概况
医院简介
院领导
历史沿革
医院荣誉
医院环境
医疗设备
联系我们
就诊服务
普通患者入出院流程
急危重症患者入出院流程
门诊流程
医院分布导航
医保知识
医患交流
预约挂号
科室介绍
专家介绍
新闻动态
医院动态
媒体关注
法制宣传
党群工作
学习宣传贯彻党的二十大精神
党史学习教育
不忘初心、牢记使命
党风廉政建设
两学一做 教育专题
统一战线
科研教学
中西医结合研究院
中医住院医师规范化培训
继续医学教育
伦理委员会
新技术项目
资料下载
名中医工作室
文化建设
医院文化
院徽、院旗、院歌
医院宣传片
公益视频
中医药文化
省中医药文化宣传教育基地VR
院务公开
招标公告
招聘公告
医院资质
院务公开
首页
院务公开
招标公告
院务公开
招标公告
|
招聘公告
|
医院资质
|
院务公开
|
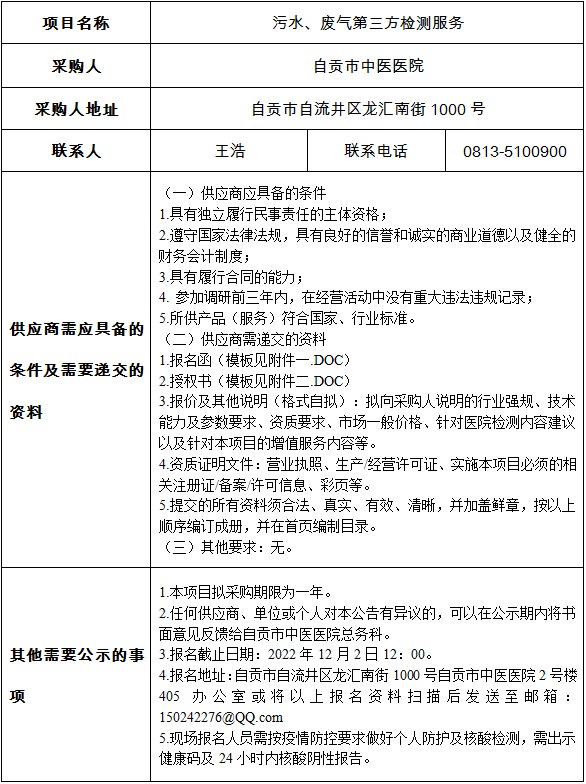
自贡市中医医院污水、废气第三方检测服务市场调研公告
发布日期:2022-11-30
来源:自贡市中医医院
浏览量:3367
附件1 报名函.doc
附件2 授权委托书.doc
返回列表
上一篇:自贡市中医医院关于单一来源采购等离子刀头(手术电极)征求意见公示
下一篇:自贡市中医医院关于中医特色重点建设项目建筑减震装置检测服务的询价公告
院内链接
友情链接
四川百信科技
医院概况
|
就诊服务
|
医院动态
|
党群工作
|
医院文化
|
24小时急诊热线:
卧龙湖医院地址:四川省自贡市自流井区龙汇南街1000号  联系电话:0813-8211111
马冲口医院地址:四川省自贡市大安区马冲口街59号  联系电话:0813-5101862
汇东分院地址:自流井区高新区华园街238号 联系电话:0813-8204293
非工作时间的咨询电话:17746771214
邮箱:zgszyyy@126.com 医院网址:www.zgszyyy.cn 邮编:643010
关注官方微信
满意度调查
CopyRight © 2008-2026自贡市中医医院版权所有
川中医药网审【2012】063号 备案号:
蜀ICP备12028707号-7
川公网安备 51030002000062号
技术支持:四川百信智创科技有限公司